
MIL-DTL-21393B
Inches
mm
NOTES:
.015
0.38
1. All dimensions are in inches,
.25
6.35
tolerances ± .015 unless
otherwise noted.
2. Metric equivalents are given
for information only.
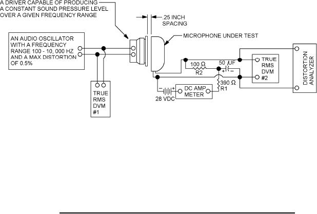
FIGURE 2. Standard test circuit for distortion, frequency response and sensitivity.
18
For Parts Inquires call Parts Hangar, Inc (727) 493-0744
© Copyright 2015 Integrated Publishing, Inc.
A Service Disabled Veteran Owned Small Business